开思视频网

 找回密码
 注册
开思网高精度工业级3D打印

视频信息

  • 视频来源:PTC
  • 视频作者:PTC
  • 语言字幕:
  • 软件版本:
  • 视频时长:05:10
  • 播放次数:2302

相关视频

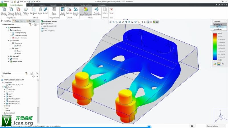
Creo生成拓扑优化扩展

查看数: 2302 | 评论数: 0 | 收藏 0
关灯 | 提示:支持键盘翻页<-左 右->
    组图打开中,请稍候......
发布时间: 2020-5-29 16:00

正文摘要:

Creo生成拓扑优化扩展

回复

小黑屋|手机版|开思视频网  繁體中文

GMT+8, 2026-3-30 00:40 , Processed in 0.042056 second(s), 13 queries , Gzip On, Redis On.

Powered by Discuz! X3.3

© 2002-2025 www.iCAx.org

快速回复 返回顶部 返回列表